喜讯|第一届“夏书章学术奖”评选结果揭晓
发布人:傅理律
发布日期:2026-01-23
第一届“夏书章学术奖”评选工作于2025年10月启动,经过严格的资格审查、现场初评、匿名通讯评审、公示以及现场终评,最终遴选出优秀学术著作奖3项、优秀学术论文奖5项、优秀博士论文奖3项以及优秀博士论文奖提名奖7项。
2026年1月20日,第一届“夏书章学术奖”颁奖典礼在中山大学怀士堂隆重举行。评奖委员会主席、中国行政管理学会李宝荣会长,评奖委员会主席、中国科学院院士、中山大学校长高松教授,以及评奖委员会委员薛澜教授(清华大学)、郁建兴教授(浙江大学)、谢湜教授(中山大学副校长)、严金明教授(中国人民大学)、优秀博士论文奖现场终评专家组组长丁煌教授(武汉大学/电子科技大学)作为颁奖嘉宾出席颁奖典礼。全国公共管理学、政治学界一百多位同仁共同见证。
现将获奖名单公布如下:
第一届“夏书章学术奖”优秀学术著作奖
(按作者姓氏拼音排序)

第一届“夏书章学术奖”优秀学术论文奖
(按作者姓氏拼音排序)

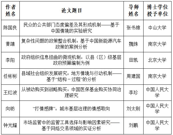
第一届“夏书章学术奖”优秀博士论文奖
(按作者姓氏拼音排序)

第一届“夏书章学术奖”优秀博士论文奖提名奖
(按作者姓氏拼音排序)

第一届“夏书章学术奖”评选,得到了海内外公共管理学界的大力支持。组织委员会对参与各类型奖项、各评审环节的评审专家致以特别谢意和敬意。他们是(按姓氏拼音排序):
现场初评评委(优秀学术著作奖、优秀学术论文奖):
鲍 静 中国行政管理学会
丁 煌 武汉大学/电子科技大学
姜晓萍 四川大学
刘 鹏 中国人民大学
徐晓林 华中科技大学/湖南农业大学
朱正威 西安交通大学
现场初评评委(优秀博士论文奖):
李 明 对外经济贸易大学
刘鲁宁 哈尔滨工业大学
马 亮 北京大学
孙宗锋 山东大学
王秋石 中山大学
易承志 上海交通大学
张友浪 中国人民大学
匿名通讯评委(优秀学术著作奖、优秀学术论文奖):
敬乂嘉 复旦大学
句 华 北京大学
孔繁斌 南京大学
倪 星 中国人民大学
易洪涛 Florida State University
赵志荣 浙江大学
匿名通讯评委(优秀博士论文奖):
胡 倩 George Mason University
冉 冰 The Pennsylvania State University
沈永东 浙江大学
吴晓林 南开大学
吴 逊 香港科技大学(广州)
张 平 复旦大学
优秀博士论文奖现场终评评委:
鲍 静 中国行政管理学会
陈国权 浙江大学
丁 煌 武汉大学/电子科技大学(组长)
姜晓萍 四川大学
张 毅 华中科技大学
周忠良 西安交通大学
竺乾威 复旦大学
朱旭峰 清华大学
第一届“夏书章学术奖”组织委员会
2026年1月23日


