政治与公共事务管理学院学生马克思主义学习小组、青马工程开班
10月8日下午,政务学院学生马克思主义学习小组、青马工程开班仪式在东校园北学院楼举行。政务学院党委书记刘泽炀出席开班仪式,并以“党内法规制度建设与国家治理体系和治理能力现代化”为题作了讲座,学院学生马克思主义学习小组和青马工程学员们参加了活动。
刘泽炀书记在开班讲话中指出,学生马克思主义学习小组和青年马克思主义者培养工程(以下简称青马工程)是学院立德树人工作的重要组成部分,也是学生党建工作的重要载体。学生马克思主义学习小组和青马工程面向全体学生,以入党申请人、入党积极分子和党员为重点,由青年教师专职辅导员任指导老师,发挥党团班一体化机制和博士生党支部的作用,结合学院学科专业特色,通过专题讲座、集体研讨、考察调研等环节,进一步强化理想信念教育,做好学生党员发展的教育培养工作,更好地服务于同学的成长成才。他希望同学们通过学习,能够更好地掌握党的基本知识、基本理论、基本路线、基本方略,进一步坚定理想信念,增强“四个意识”,坚定“四个自信”,做到“两个维护”。
强化体系设计,夯实党员发展的教育培养环节
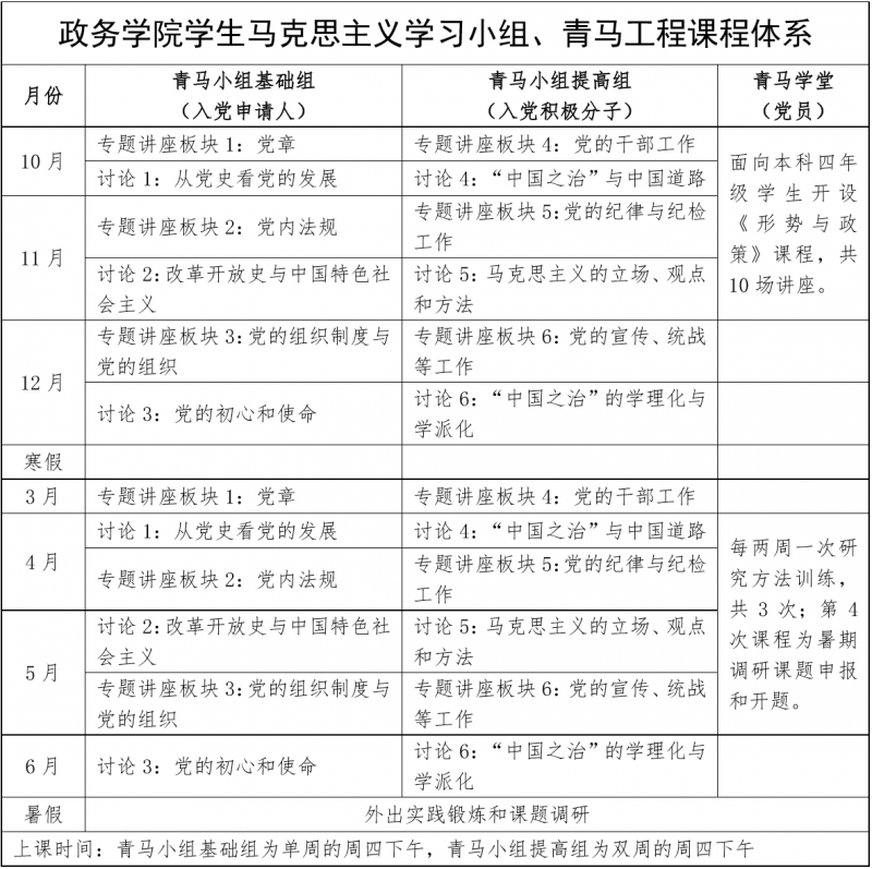
政治与公共事务管理学院学生马克思主义学习小组和青马工程由青马小组(基础组)、青马小组(提高组)、青马学堂三部分组成。青马基础组的对象为入党申请人,青马提高组的对象是入党积极分子,青马学堂的对象是党员,三个阶段循序渐进,不断提升。
党团班一体化。为了更好地做好党员发展的教育培养工作,学院发挥党团班一体化机制的作用,在本科生的每个班级均成立青马小组,由班级团支部书记任组长,统筹本班级青马小组的有关工作。
推优入党的重要参考。学生在青马小组的学习情况,将作为推优入党的重要参考条件之一,在班级团支部组织的推优环节中,学生要介绍其在青马小组的学习过程和收获。
青年教师专职辅导员全程指导。学生马克思主义学习小组和青马工程由青年教师专职辅导员黄冬娅教授任指导老师,同时鼓励各班级的班主任老师积极参与。
重视循序渐进,凝练三级课程体系
学生马克思主义学习小组、青马工程每年的秋季学期和春季学期均举办,分基础组、提高组和青马学堂三个层级,学生从提交入党申请书开始,即可依次进入三个层级进行学习,不断提升自己的理论水平。
青马基础组的课程聚焦打牢知识和理论基础。基础组对象为入党申请人,根据发展党员工作的特点,这个阶段的学生主要集中在本科一年级,因此其学习内容侧重党的基本知识、基本理论尤其是习近平新时代中国特色社会主义思想、马克思主义经典著作的学习。
青马提高组的课程聚焦掌握专项知识和方法论。提高组对象为入党积极分子,根据发展党员工作的特点,这个阶段的学生主要集中在本科二、三年级,其对党的理论知识有了一定的了解,因此学习内容侧重党的专项知识、马克思主义立场观点方法和中国特色哲学社会科学学科体系、学术体系、话语体系的学习。
青马学堂的课程聚焦提升社会调研与理论创新能力。青马学堂一方面在全院范围内选拔部分党员,结合专业学习进行更为系统的培训,使学员们理论学习更加深入,实践考察更加扎实,研究方法掌握更为充分,理论创新能力不断提升;另一方面,在本科四年级开设《形势与政策》课,由学院党委委员和有关教师组成教学团队,在秋季学期每周均为同学们开设讲座。
结合学院专业特色,助力同学成长成才
政治学与公共管理是政务学院的两大学科,围绕“德才兼备、领袖气质、家国情怀”的人才培养目标,致力于培养卓越治国理政人才,是学院学科建设的重要任务。与学院学科特色紧密结合,是提升学生马克思主义小组和青马工程培养质量的必然要求。
政治性和学理性相统一。专题讲座的授课,一方面要重视政治性,贯穿理想信念教育,另一方面也要重视学理性,要以透彻的学理分析回应学生,以彻底的思想理论说服学生,用真理的强大力量引导学生。
理论性和实践性相统一。各专题授课既重视使学生更好地掌握党的基本知识、基本理论、基本路线、基本方略,同时也重视与党的具体实务工作相结合,通过制度和政策解读、案例分析等,让学员们对党的工作有更好的了解,同时也通过实践锻炼和考察调研,让学员们把理论小课堂与社会大课堂更好地结合起来。
专题授课与集体研讨相结合。课程体系专门设计了6次研讨,涉及党史、新中国史、改革开放史、社会主义发展史、中国政治制度、马克思主义基本原理与中国化等主题,并把习近平总书记的有关讲话作为学习材料。
博士生党支部与青马小组结对子。学院充分发挥博士生理论学习和研究上的优势,建立博士生党支部与青马小组结对子的机制,在开展集体研讨中,先由3个博士生党支部与结对子的本科生班级进行小组讨论,再组织全体学员进行集中分享汇报。


