关于德育加分审核的日程安排的通知
发布人:政治与公共事务管理学院
发布日期:2016-08-23
各位同学:
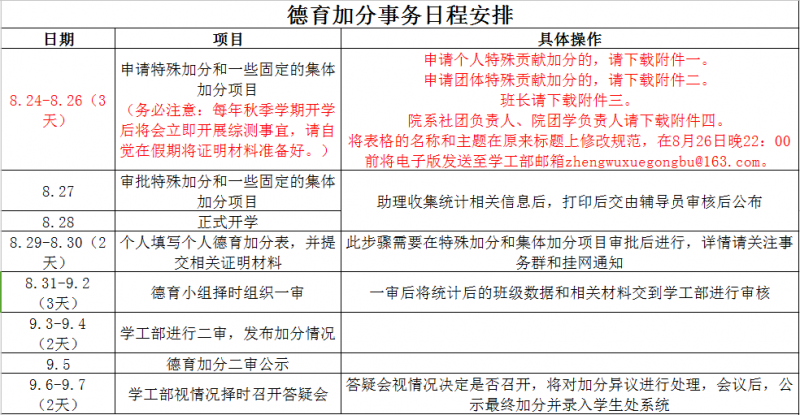
大家好,欢乐的暑假眨眼就过去了,新的一个学期即将来临,大家最为关注的奖学金评比也即将启动。为了推动奖学金评比工作的顺利进行,现将德育加分审核的日程安排公布如下:

最后再次友情提示:请大家近期务必留意相关时间点和通知,具体时间以事务群通知和具体挂网为准,不要错过加分和评选的时间。一旦错过,将不予受理。
负责老师:李锐(020-39332349)
项目助辅:陈河光(18819442708)
项目助理:郎思源(13719235613)
政治与公共事务管理学院学生工作部
2016年8月23日


